











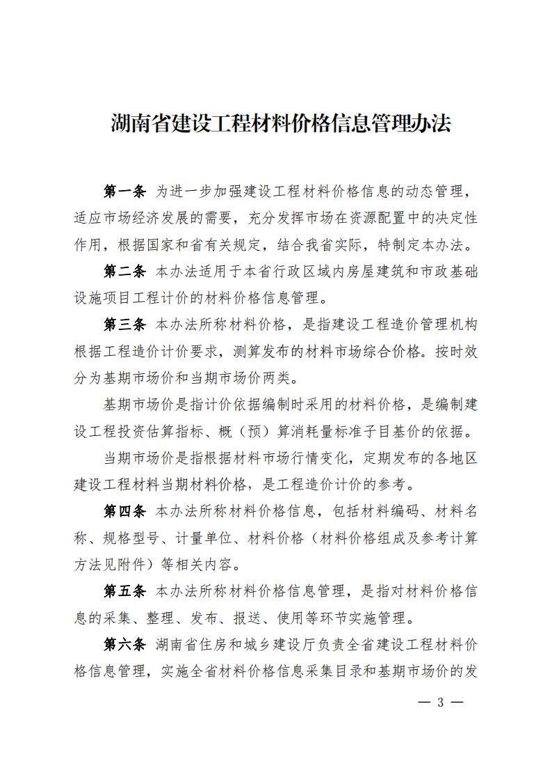
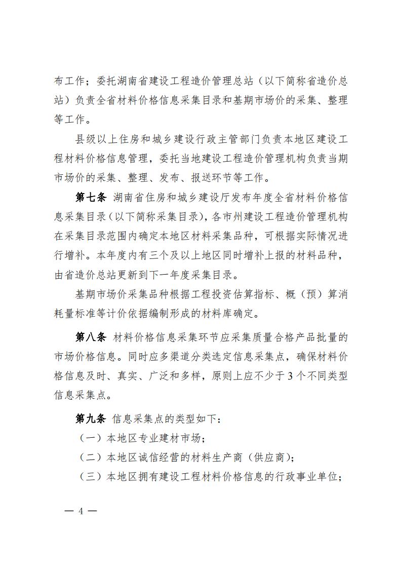
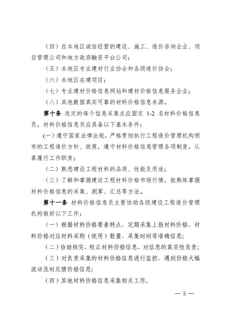
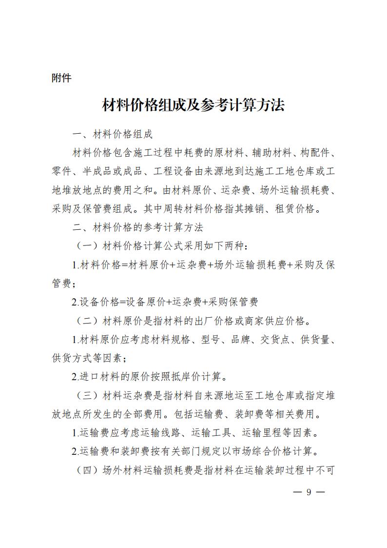
网站信息来源://zjt.hunan.gov.cn/zjt/hnweb/zxfb/202302/t20230227_29257470.html
2023-03-12
巾帼心向党,芳华齐绽放——米兰官方站app网站-米兰(中国) “三八妇女节”活动
2023-03-08
米兰官方站app网站-米兰(中国) 赴鼎正、中量工程咨询公司开展学习交流
2023-02-22
2023-02-17
2023-01-31
【喜报】米兰官方站app网站-米兰(中国) 顺利通过国家高新技术企业!
2022-12-23
2022-10-25
2022-09-23
一岁一礼,集体庆生丨米兰官方站app网站-米兰(中国) 二季度集体生日会
2022-06-28
文明创建丨米兰官方站app网站-米兰(中国) 积极开展创城志愿服务活动
2022-06-12